Moraine Adventure | Clothing & Gear

Project Overview

Using Adobe XD, visual mockups were created for a responsive e-commerce website focusing on “Social Responsibility.” Moraine Adventure is a clothing and gear company that dedicates a large portion of its sales to helping the environment. Moraine welcomes conversations about sustainability and hosts a blog page on their website to facilitate sustainability education.

This UI/UX project includes the Moraine Adventure website on both web and mobile platforms.

Try the Desktop Prototype
Try the Mobile Prototype

Target Audience

  • People aged 25-35

  • Environmentally Conscious Users

  • People with an Active Lifestyle

  • Users who Value Quality

The Approach

The Moraine Adventure website is designed to allow users to shop their products but also learn and have a conversation about sustainability.

My Role

All elements of this case study were performed and created by me. As the UI/UX designer, I was responsible for all stages of the design process. From Discover to Test, I carefully considered the user’s needs and potential design and research improvements.

The Design Process

User Personas

Site Map

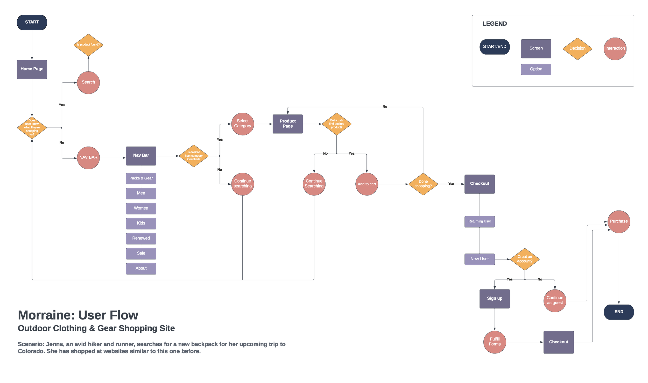
User Flow

Wireframing | Web

Wireframing | Mobile

Previous
Previous

The Garden Party

Next
Next

The Cold Hard Axe